来源:智合东方知识产权
作者 :魏立舟(德国马克斯普朗克创新与竞争研究所)
熟话说,内行看门道,外行看热闹。涉及到法院判决,“门道”就是判决内部的逻辑,而“热闹”则是判决输出的结果。为什么“微信”案判错了?——这么一个立场鲜明的题目,只是想表明笔者本人对“微信”案的判决逻辑的质疑。也许从判决结果上,笔者也可以接受一个对腾讯有利的判决,但是拿违反“公共利益”做幌子,从而使得在先申请人不能获得诉争商标,这个论证理由难以让人信服。鉴于网络上已有从各个角度对本案判决提出反对的理由,该说的似乎也都说尽了,不该说的也没少说。本文另辟蹊径,尝试从巴黎公约的“原样保护规则”入手,从国际条约的角度审视本案法官采取的扩大解释,谈谈“微信”案错判的原因。
背景:屌丝和高富帅之争
近日,北京市知识产权法院对“微信”商标案的判决在业界引起了轩然大波。想要了解此案前世今生的读者,可通过注释处阅读这则报道[1],通过图文并茂的形式对案情有详细了解。简单来说,就是有一个“屌丝”公司(创博亚太)首先在通讯服务等类别上申请了“微信”两字作为商标,在申请之时,估计申请人自己都想不到“微信”这两个字会在此后吸引如此多人关注的目光。该申请递交之后的若干个月,有一“高富帅”公司(腾讯)突发奇想打造出一个叫“微信”的网络通讯产品。也许是因为腾讯在该产品草创之初,“屌丝”在先申请的“微信”商标还没有被公示,因此“高富帅”无从查知该商标已经被人申请的事实,或许也可能是遵循“有钱就是任性”的定律,“高富帅”没太把这事当回事儿,总之在知道自己已经不可能得到“微信”商标的情况下,腾讯还是继续疯狂推广这款自己命名为“微信”的app。毕竟钱多人脉广,DuangDuang Duang没几下“高富帅”就把“微信”打造成了一个路人皆知、大部分中国人天天都用的通讯软件。从事实上讲,“微信”这个品牌能在今天家喻户晓,的确都拜“高富帅”一手所造,从客观认知来看,大家也都认为“微信”这个产品是腾讯家的。然而严格按照商标法在先申请的基本原则,谁申请在先谁拥有商标权(当然恶意抢注除外),这个商标还是应该归属“屌丝”创博亚太。这就意味着如果没有经过“屌丝”的允许,“高富帅”就不能使用“微信”这两个字,我们天天使用的这个app就有可能有被改名的危险。有趣的是,在“微信”商标注册的异议阶段,在作为利益相关方的腾讯公司还一言未发之时,突然跳出了一个“隔壁老王”式的人物——第三人张某,直接以个人名义提出商标异议,认为把“微信”这个商标授予“屌丝”公司会违反社会公共利益和公平原则,要求商标局拒绝将创博亚太的商标进行注册。
那么,问题来了!究竟是应该根据“先申请原则”把“微信”商标给创博亚太,还是应该基于公众认知和实际贡献将“微信”商标留给腾讯呢?北京知识产权法院给出的答案似乎是倾向后者。法官支持了商评委的裁定,认为“如果在现有市场实际情况下,如果核准被异议商标注册,不仅会给广大消费者对“微信”所指代的信息传送等服务的性质、内容、来源产生错误认知,也会对已经形成的稳定的市场秩序产生消极影响”,从而判决本案争议商标属于《商标法》第十条第一款第(八)项所指的有其他不良影响的标志,不应予以核准注册。
因为这一判决几乎直接与商标法学奉若金石的“先申请原则”相冲突,所以判决甫一作出就引发了业界的广泛讨论,主审法官自己披露的审判心路历程[2]又给争论之火浇上一滴烈油。顿时,争论颇有燎原之势[3],并引发了网络关于法律不要文艺癌的批判[4],真是热闹非凡。
核心争点:第十条第一款第(八)项中“其他不良影响”可否扩张解释
透过喧嚣的表面,冷静地将该问题置于法律框架下进行审视,其实可以发现本案的核心争点并不复杂,主要涉及如何解释《商标法》第十条第一款第(八)项中“其他不良影响”的所指范围的问题。
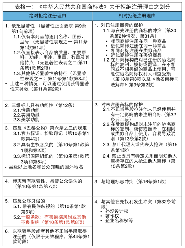
作为商标不予注册的绝对事由之一(中国商标法关于绝对/相对拒绝注册的事由分类见表一),第十条第一款第(八)项包括“标志有害于社会主义道德风尚”和“标志有其他不良影响”两类。根据全国人大法工委的《商标法释义》和最高人民法院关于商标确权授权的司法解释(征求意见稿),“其他不良影响”指的是商标标志或者其构成要素可能对我国政治、经济、文化、宗教、民族等社会公共利益和公共秩序产生消极、负面影响。从文义来看,该项的立法原意在于将符号本身可能会带来“负外部性”的标志排除出商标可注册的范围,比如对“王八蛋”“草泥马”这种骂人的词汇就可以依据该项规定拒绝注册。不难推知,如果一个标志违反了该项规定,无论归属于何人,都不能被注册(此点论述,请见《“公共利益”下出的荒谬的蛋》一文的第一部分[5])。但是,在“微信”一案中,“微信”这两个字本身完全是一个“无毒无害、人见人爱”的中性符号,本不在第十条第一款第(八)项文义涵射的范围之内,但是北京知识产权法院却仍然依据该项,以如果使用该标识会影响大多数公众的稳定认知为由,判决“屌丝”公司在先申请的“微信”不能够被注册为商标。可见,法官在这里对违反公序良俗的判断范围进行了扩张解释,将违反公序良俗的判断范围从标志本身扩张到了使用该标志可能带来的消极后果。
综上所言,本案的争议完全可以转化为如下的法技术问题,法官对第十条第一款第(八)项的扩张解释是不是可行。很显然,如果这种扩张解释可行,那么本案的判决就没有问题;如果这种扩张解释不可行,那么本案的判决思路就有问题。
反对扩张解释:再访巴黎公约第六条之五
对于可否进行扩张解释,坊间正反双方的各种争论已经粲然大备,本文无意再去重复。下文仅拟从国际条约的角度入手,来分析这个问题。
与中国商标法的实体规定关系最密切的不过两个法律文本,一个是《关于保护工业产权的巴黎公约》,另一个则是WTO框架下的《与贸易有关的知识产权协定》。作为缔约国,中国对商标保护——无论是立法还是司法——都必须满足这两个法律文本所设定的义务。
作为绝对拒绝注册事由中的违反公序良俗条款,第十条第一款第(八)项的适用其实具有国内和国际两个面向。一方面,从国内的角度看,任何在中国注册的商标如果违反该项规定,自然不能注册;另一方面,也是极其容易被人忽视的一面,从国际条约的角度看,该项同时构成巴黎公约第六条之五关于商标原样保护(telle quelle clause)的例外之一。因此,中国法院对该项进行适用的时候,需要留意巴黎公约的相关规定,以免解释超出公约文本规定的范围。
巴黎公约第六条之五关于商标原样保护的规则是该公约第六条关于不同国家商标保护的独立性原则的例外。关于商标的独立性,巴黎公约第六条原则上规定,关于商标申请和注册的条件,由各成员国国内法自己决定,在一个成员国获得的注册,效力不及于另一成员国。但是,不同于其他知识产权,商标的作用在于标识商品来源,如果过于强调独立性,导致各国商标注册的要求千差万别,则会使不少在本国可以注册的商标,在外国就得不到注册。因此有可能导致在不同的国家中,来源相同的商品却以不相同的商标出现,这既不符合商品生产者的利益,也不符合消费者的利益。为了使在国际间流通的相同货物尽量都能使用同一商标,巴黎公约第六条之五又规定了所谓的“商标原样保护”原则作为独立原则的例外。根据原样保护原则的规定,在原属国正规注册的商标,本联盟其他国家也应该按照原属国注册的原样接受申请和给予保护,只有在该商标在申请国侵犯第三人的在先权利,不具有具有显著性或者违反道德和公共秩序等情况下,才可以拒绝注册。比如,德国之前的商标法规定不能将字母注册成商标,并规定为绝对事由之一,如果申请人在他的原属国——一个认可字母商标的成员国——已经成功注册了该字母商标,那么德国原则上也应该对该商标提供注册并保护。
这一原则在马德里体系下,即将一个商标在多国进行注册的情况中比较常用。对于已经在原属国注册的商标,这一原则实际排除了其他成员国以该条B款规定之外的其他事由拒绝注册的可能,从而极大地便利了该商标在各国的进一步注册和保护。虽然随着近年来商标注册标准的趋同,“原样保护”原则的重要性已经减弱,但是该条B款仍然为成员国如何理解三种例外提供了一个统一的标准。根据该规定,假设一个美国公司将一商标在美国注册,然后同样的商标拿到中国来注册,在商标法范围内,中国商标局只能通过下列理由来拒绝注册:
1. 商标侵犯第三人的既得权利(见表1中,相对拒绝注册理由);
2. 商标缺乏显著性(包括第9条第1句前项,第12条);
3. 商标违反道德和公共秩序,尤其欺骗公众的(包括第10条第1款第6、7、8项);
那么中国是否能够通过解释国内法(比如第10条第1款第8项),来扩大这些理由的适用范围,从而减少商标原样注册原则在中国的适用呢?答案显然是不行的。为了防止成员国通过扩大解释第六条之五B款中的这些事由来架空商标原样注册原则,巴黎公约对此非常警惕。不仅在公约的条文中明定,不能因为一个商标不符合成员国国内立法规定就认为其违反公共秩序,而且在其官方权威指南[6]中进一步强调在判断一个标志是否违反道德和公共秩序的时候,只能考虑该标志“个体的特点”(individualmerits),除此之外的因素都不应该纳入考量范围,以防公序良俗条款过于肿胀而架空商标原样保护原则。
结语:不能使“微信”让法官没了威信
在品读了巴黎公约从这个角度对成员国国内法关于违反公序良俗作为绝对拒绝注册事由的限制后,再回过头去看“微信”案,不难得出北京知识产权法院在此案中对商标法第10条第1款第8项的扩张解释过于盲目。不但从国内法的层面上,因为突破在先申请原则而广受诟病;而且从国际条约的层面上,这种扩张解释也似乎与巴黎公约所体现的精神不符。
把手指放在善恶交界之处,可以触碰上帝的袍服。法官每断一案,每做一解释,都是在重新书写我们所依存的这个法律体系,功过是非,不能不慎。一审不可谏,二审尤可追。寄予二审以大期待,不致让我们的法官在这个“微信”案中失去了他们本应有的威信。
注释:
[1]http://mp.weixin.qq.com/s?__biz=MjM5NjA3NDc5MA==&mid=204782827&idx=1&sn=d05852418af12d30f6969b3ef131d017#rd
[2]http://www.zhichanli.com/article/6029?from=singlemessage&isappinstalled=1
[3]http://www.zhichanli.com/article/6075#rd
[4]http://card.weibo.com/article/h5/s?from=timeline&isappinstalled=0#cid=1001603824850140534380&vid=&extparam=&from=&wm=0&ip=116.49.131.95
[5]http://zhihedongfang.com/article-8680/
[6]http://www.wipo.int/edocs/pubdocs/en/intproperty/611/wipo_pub_611.pdf
合肥知识产权律师网